您当前的位置:安博体育官方网站 新闻资讯 通知公告

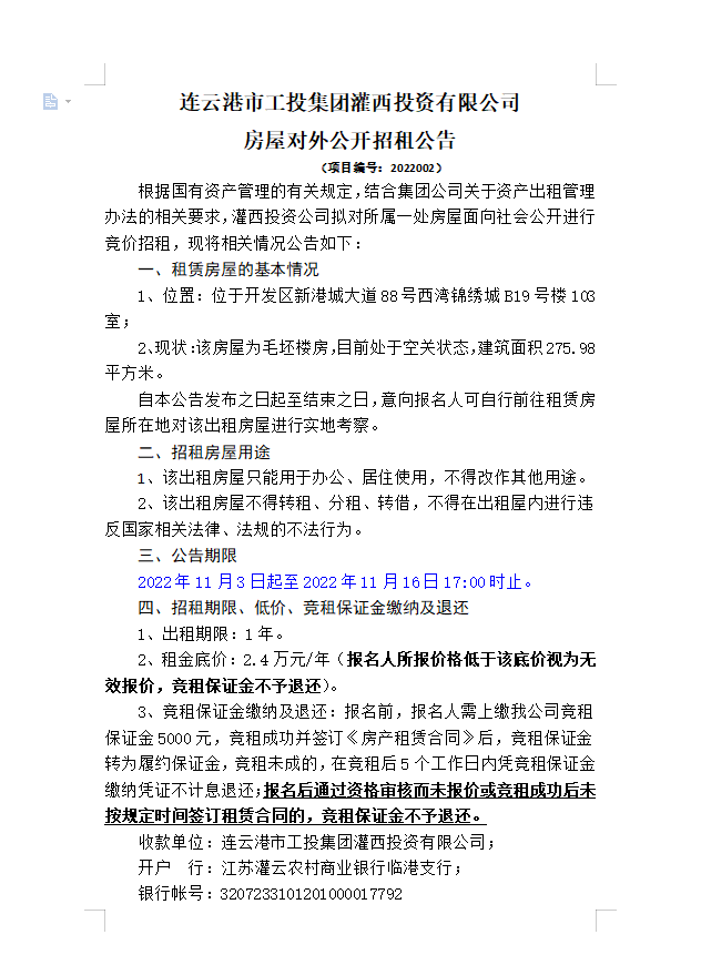
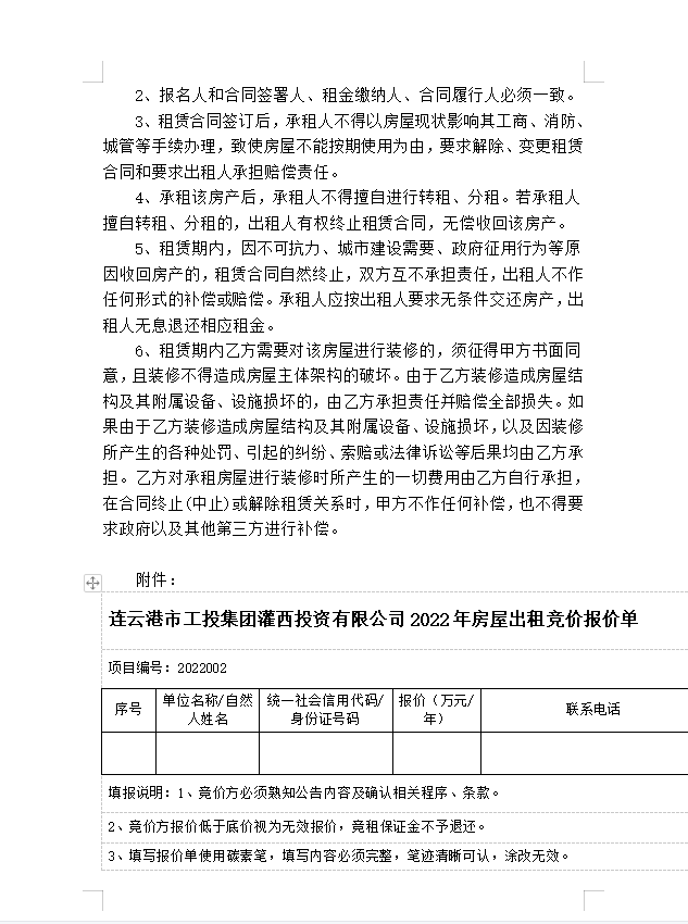
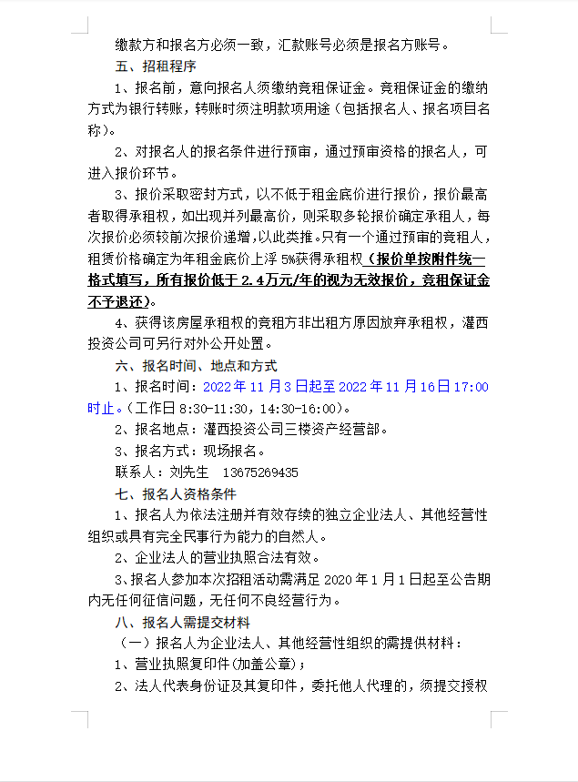
连云港市工投集团灌西投资有限公司房屋对外公开招租公告

发布时间:2022-11-03 阅读量: