您当前的位置:安博体育官方网站 新闻资讯 通知公告

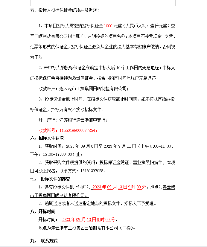
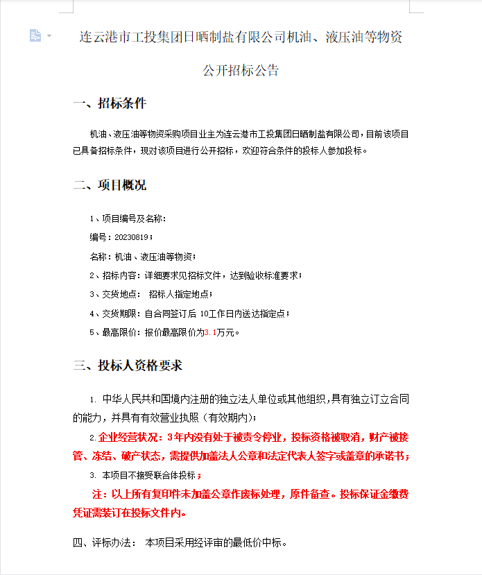
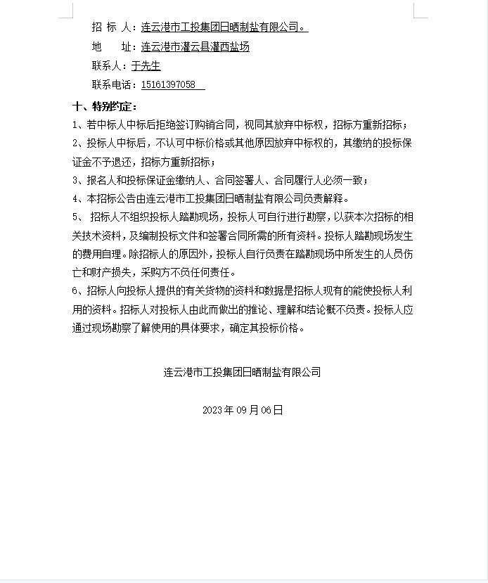
连云港市工投集团日晒制盐有限公司机油、液压油等物资公开招标公告

发布时间:2023-09-06 阅读量: